폰빌레브란트병의 진단 가이드라인
순천향대학교의과대학 천안병원 김민선
1. 배경
폰빌레브란트병(von Willebrand disease)은 가장 흔한 유전성혈액응고질환으로 주로 mucocutaneous bleeding과 관련이 있다. 1926년 Erik von Willebrand에 의해 처음 보고되었으며 유병률은 0.6-1.3%로 알려져 있다.
폰빌레브란트병은 정상 응고과정에 관여하는 큰 다당체 당단백인 폰빌레브란트 인자(von Willebrand factor [vWF])의 결핍 또는 기능저하에 의해 발병한다. 폰빌레브란트 인자는 high shear stress하에 손상된 혈관부위의 혈소판 응집 부착에 중요한 역할을 한다. 그리고 혈장 제VIII인자가 손상된 내피세포에 모일 수 있게 운반단백역할을 하며 제VIII인자의 반감기를 연장시킨다. 폰빌레브란트 인자의 부분적인 양적 손실에 의한 제1형, 질적 이상에 의한 제2형, 전체손실에 의한 제3형으로 분류된다. 가장 흔한 형태는 제1형이며 빈도는 60-80% 로 알려져 있고 상염색체 우성으로 유전된다. 제2형은 혈액 속의 폰빌레브란트인자의 양은 대체로 정상이나 기능이 비정상적인 경우를 말한다. 그리고 1형에 비해 빈도가 적다. 제2형은 네 가지 아형(A, B, M, N)으로 나뉜다. 또, ASH ISTH NHF WFH 2021 가이드라인에서는 공식적으로 제1C형이 추가되었다. 그 외에도 ISTH Platelet Physiology Subcommittee에서는 혈소판형폰빌레브란트병의 진단과 관리를 소개하였고 다른 최근 리뷰에서는 후천적 폰빌레브란트병에 대해 소개하였다(Table1).
출혈 소견이 보일 때 폰빌레브란트병을 진단하기 위해 거쳐야할 단계는 아래와 같다.
1) 환자 본인과 가족 출혈력 확인
2) 지혈 선별 검사(hemostasis screening test)
3) 폰빌레브란트병 초기검사: vWF:Ag, Platelet-dependent vWF activity, VWF:CB, FVIII:C, vWF activity/vWF:Ag ratio
4) 폰빌레브란트병 타입을 확인하기 위한 선택특수검사: vWF multimer analysis, vWF:FCIIIB, vWFpp, RIPA
5) 분자유전검사
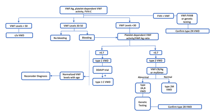
2. 폰빌레브란트병의 진단 (Figure1. Table2)
3. 지혈 선별 검사(hemostasis screening test)
폰빌레브란트병의 선별검사에서 일반적으로 prothrombin time (PT)는 정상이지만 제VIII인자의 운반장애로 activated partial thromboplastin Time (aPTT)는 연장된 소견을 보인다. 다만 제VIII인자가 거의 정상으로 보이는 경증 폰빌레브란트병에서는 aPTT가 정상으로 보일 수 있다
1) 초기검사
a. 폰빌레브란트인자 항원(vWF antigen, vWF:Ag)
- Enzyme-linked immunosorbent assay (ELISA) 방법을 이용하여 혈청내 폰빌레브란트 항원량을 측정한다. 정상 참고치는 50~200IU/dL이다. 하지만 ABO혈액형, 나이, 염증, 스트레스 등에 따라 폰빌레브란트인자 항원량은 차이를 보인다. O형의 경우 다른 혈액형에 비해 폰빌레브란트인자 항원량이 25%정도 낮은 것으로 알려져 있다. 또한 나이가 들수록 폰빌레브란트인자는 증가하기 때문에 나이를 고려해야 한다.
- ASH ISTH NHF WFH 2021 가이드라인에 따르면, 출혈 경향이 있는 환자의 확실한 제1형 폰빌레브란트병 진단을 위해 vWF:Ag<30IU/dL인 경우뿐만 아니라 비정상출혈과 함께 vWF:Ag<50IU/dL을 보이는 경우 제1형 폰빌레브란트병을 의심하고 그에 따른 추가 검사하라고 권고하고 있다.
b. 혈소판의존폰빌레브란트인자 활성도(Platelet-dependent VWF activity [VWF:RCo, VWF:Ab, VWF:GPIbR or VWF:GPIbM])
- 혈소판의존폰빌레브란트인자 활성도는 혈소판의 GPIbα receptor와 폰빌레브란트인자와의 결합정도를 반영하는 활성도로, 리스토세틴보조인자 활성도(VWF:RCo)가 널리 쓰이고 있다. 리스토세틴보조인자 활성도에서 리스토세틴 유발 혈소판 응집속도는 혈장 내 폰빌레브란트인자의 양 및 활성도와 관련이 있다. 하지만 이 검사는 혈장에 낮은 농도의 폰빌레브란트인자가 있는 경우 민감도가 낮고 분석 변동성(assay variability)가 높다는 단점을 가지고 있다.
- ISTH NHF WFH 2021가이드라인에 따르면 아프리카계 환자의 경우 리스토세틴 결합에는 영향을 주지만 기능에는 관여하지 않는 폰빌레브란트인자 변이체의 유병율이 높아 VWF:RCo의 위양성결과를 보일 수 있다고 한다. 그래서 2021가이드라인에서는 기존 검사와 상관성이 높을 뿐 아니라 폰빌레브란트인자변이체에 영향을 덜 받고 민감도와 정확도가 높은 VWF:GPIbR나 VWF:GPIbM과 같은 새로운 검사방법을 권고하고 있다.
c. 폰빌레브란트인자 아교질 결합능(vWF collagen binding capacity, VWF:CB)
- 폰빌레브란트인자의 콜라겐 결합능력을 ELISA방법을 이용하는 검사로 vWF 고분자량 중합체량이 결핍된 경우 (제1형, 2A형, 2B형, 3형 폰빌레브란트병) 감소한다.
- ASH ISTH NHF WFH 2021가이드라인에서는 폰빌레브란트다량체분석이나 VWF:CB/VWF:Ag를 통해 추가 치료가 필요한 제2A, 2B형와 2M형과 감별할 것을 권고한다.
d. 제VIII인자활성도(FVIII coagulant activity, FVIII:C)
- 제VIII인자의 활성도를 알 수 있는 검사로 제VIII인자가 크게 감소하는 제2N형 폰빌레브란트병을 진단하는 데 유용하다. 제3형 폰빌레브란트병에서는 FVIII:C이 10IU/dL미만으로 확인된다.
e. 폰빌레브란트인자 활성/항원 비율(vWF Activity/Ag Ratio)
- 폰빌레브란트인자의 혈소판 결합능의 질적 이상을 파악하는데 유용하여 제1형과 제2형을 감별하는 데 도움이 된다. 제1형은 폰빌레브란트인자 활성과 항원 모두 감소시키지만 제2형은 폰빌레브란트인자 활성이 폰빌레브란트인자 항원보다 크게 영향을 받아 감소된 비율을 보인다.
- ASH ISTH NHF WFH 2021가이드라인에서는 vWF Activity/Ag Ratio<0.7보다 <0.5에서 위음성비율이 더 높아 <0.7로 cut-off를 정할 것을 권장한다.
2) 선택특수검사
a. 폰빌레브란트인자 다량체분석(VWF multimer analysis)
- 혈장 내에 폰빌레브란트인자 다량체의 농도 및 분포를 분석할 수 있는 방법으로 혈장에 존재하는 다량체의 크기에 따른 스펙트럼 패턴을 SDS-아가로스 겔을 통해 시각적으로 확인할 수 있다. 제1형, 제2N형 및 제2M형은 다량체의 크기 분포가 정상과 차이가 없는 반면, 제2A형 및 제2B형은 혈소판 부착에 큰 역할을 하는 고분자 다량체가 감소된 소견을 확인할 수 있다. 제3형은 폰빌레브란트띠가 거의 관찰되지 않는다.
b. 제FVIII인자 결합능(vWF binding to FVIII, vWF:FVIIIB)
- ELISA를 이용해 제FVIII인자와 폰빌레브란트인자의 결합능을 평가한다. 경증 혈우병 A와 제2N형 폰빌레브란트병 구분에 도움이 된다. 혈우병 A는 vWF:FVIIIB에 변화가 없지만 제2N형 폰빌레브란트병에서는 감소된 양상을 보인다. 특히 무증상 제2N형 폰빌레브란트병 보인자의 감별에 도움이 된다.
c. vWF propeptide
- 폰빌레브란트인자는 pre-pro-peptide 형태(mature vWF와 propeptide [vWFpp])로 합성된 뒤 골지체에서 mature vWF와 vWFpp로 분리된다. 혈관 손상 시 mature vWF와 vWFpp가 각각 분비되며 vWFpp는 ELISA로 측정할 수 있다. vWFpp은 vWFAg과의 비율(vWFpp/vWFAg)로 폰빌레브란트병 유형을 구분할 수 있다. vWFpp의 제거속도는 일정하지만 폰빌레브란트인자의 제거율의 증가로 vWFpp/vWFAg이 증가해 제1C형 진단에 도움이 된다.
- ASH ISTH NHF WFH 2021가이드라인에서는 vWFpp/vWFAg보다는 desmopressin trial을 하는 것을 권장한다. 일부 환자에서는 vWFpp/vWFAg이 정상일 수 있고 desmopressin trial은 폰빌레브란트제거율을 확인할 수 있는 것뿐만 아니라 치료 효과에 관한 정보도 알 수 있어 더 유용하다고 한다.
d. Ristocetin-induced platelet agglutination (RIPA)
- RIPA는 혈소판풍부혈장에 리스토세틴을 추가해 30% 혈소판이 응고되는 리스토세틴 양을 확인한다. 혈소판 glycoprotein Ibα와 폰빌레브란트인자 결합이 증가되어 있는 제2B형 폰빌레브란트병 또는 혈소판형폰빌레브란트병에서 적은 리스토세틴(<0.7mg/ml)에서도 혈소판응고가 가능하다. 반대로 제2A형와 제2M형의 경우는 더 많은 리스토세틴(>1.2gm/ml)이 필요하다. 즉, 혈소판-의존-폰빌레블란트인자의 활성도가 증가된 경우엔 적은 리스토세틴이 필요하다.
- ASH ISTH NHF WFH 2021 guideline에서는 제2B형의 감별은 예후 및 치료에 중요하기 때문에 유전자 검사(genetic testing)을 우선할 것을 권장한다(Figure 2).
e. 분자유전검사(molecular analysis of vWF gene)
- 분자유전검사는 제1형보다는 제2형 진단에 유용하다. 제2B형 폰빌레브란트병과 혈소판형폰빌레브란트병은 폰빌레브란트인자 유전자와 GP1BA 유전자 검사를 통해 감별할 수 있다. 또한 F8 유전자와 폰빌레브란트인자 유전자 검사가 경증 혈우병 A와 제2N형 폰빌레브란트병의 감별 진단에 도움이 된다. 원인 유전자의 large deletion mutation이 있는 혈우병과 제3형 폰빌레브란트병의 경우 치료 중 inhibitor 발생의 위험이 높은 것으로 알려져 있다. 유전성 응고질환에서 특정 유전형(genotype)은 치료 성적과 연관이 있다.
4. Future Research
1) 폰빌레브란트병 threshold에 대한 민감도 특이도 확인이 필요하다.
2) 인종에서 따른 다양한 리스토세틴보조인자 검사결과 확인이 필요하다.
Table 1. Von Willebrand disease(vWD) subtypes
from ASH ISTH NHF WFH 2021 and ISTH Platelet Physiology Subcommittee

* Haematologica. 2020;105(8):2032-2037, Blood. 2020;136(10):1125-1133.
† from the ISTH Platelet Physiology Subcommittee
Table 2. Expected laboratory values in vWD by type (https://arupconsult.com/content/von-willebrand-disease)

aThe NHLBI and ASH designate levels of either VWF antigen or VWF:RCo <30 IU/dL as diagnostic for VWD; however, some patients with subtype 1 or 2 will have values of 30-50 IU/dL.
bRIPA must be performed by a local laboratory due to limited stability of specimen.
Ag, antigen; ASH, American Society of Hematology; HMW, high molecular weight; IMW, intermediate molecular weight; n/a, not applicable; NHLBI, National Heart, Lung and Blood Institute

Figure1. Flow chart for diagnosis of VWD subtypes.

Figure 2. An algorithm for the diagnosis of type 2B VWD. GPIb, glycoprotein Ib;RIPA, ristocetin-induced platelet agglutination.
REFERENCE
- 대한진단검사의학회편 진단검사의학(제6판) (주)범문에듀케이션
- Paula D. James, Nathan T. Connell, Barbara Ameer et al. ASH ISTH NHF WFH 2021 guidelines on the diagnosis of von Willebrand disease Blood Adv. 2021 Jan 12; 5(1): 280–300.
- Othman M, Gresele P. Guidance on the diagnosis and management of platelet-type von Willebrand disease: a communication from the Platelet Physiology Subcommittee of the ISTH. J Thromb Haemost. 2020;18(8):1855-1858.
- Franchini M, Mannucci PM. Acquired von Willebrand syndrome: focused for hematologists. Haematologica. 2020;105(8):2032-2037.
- Biguzzi E, Siboni SM, Peyvandi F. How I treat gastrointestinal bleeding in congenital and acquired von Willebrand disease. Blood. 2020;136(10):1125-1133.
- Luciano Baronciani, Flora Peyvandi How we make an accurate diagnosis of von Willebrand disease Thromb Res. 2020 Dec;196:579-589.
- https://arupconsult.com/content/von-willebrand-disease
|